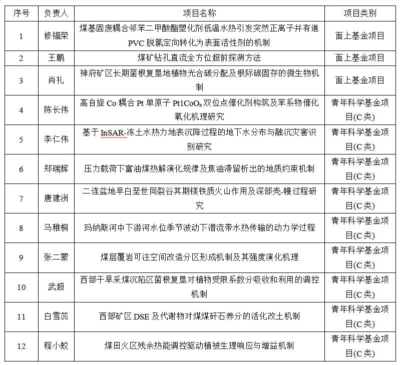
近日,国家自然科学基金委员会公布了2025年度国家自然科学基金集中接收申请项目评审结果。我院共申报80余项,其中12个项目获得资助,获批项目包括面上项目3项、青年科学基金项目(C类)9项,在数量和质量上均有突破。
为扎实推进2025年度国家自然科学基金申报工作,学院领导班子精心组织基金申报经验交流及培训会议。学院先后组织基金申报动员大会,坚持“传-帮-带”的精准辅导模式,由院领导组织参与,学科带头人及经验丰富教授组成的院内指导团队,对申报教师分组、分批次辅导,从选题立意、研究内容、方案可行性到创新性等方面进行全方位把关,有效提升了申报材料质量。学院还通过各种方式邀请国内基金评审资深专家对对申请书撰写规范、创新点提炼、评审逻辑等核心环节开展一对一辅导,分享申报技巧。
此次基金获批,是学院科研实力的集中展现,学院将以此为契机,进一步凝练学科方向、汇聚人才队伍,在建设“特色鲜明、国内知名”的高水平学科道路上稳步迈进。学院还将持续加大科研平台建设与条件保障力度,积极营造潜心科研、追求卓越的创新生态,为后续项目获批提供坚实支撑。
2025年国家自然科学基金立项项目清单
